近日,2025年河南省科学技术奖获奖名单正式公布,郑州大学科技创新成果再创佳绩,以第一完成单位(含附属医院)荣获河南省科学技术奖48项,其中,一等奖8项,二等奖33项,三等奖7项。牵头获奖总数再创新高,“首位度”进一步彰显,全省占比达15.5%,科技创新成果“量质齐升”,彰显了学校在基础研究和关键核心技术攻关等方面的显著成效。
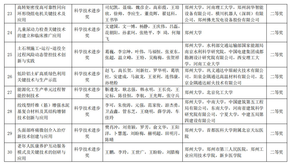
学校“碳基纳米点载流子调控与抗菌应用”“先进陶瓷微波制备关键技术研发及应用”“复杂环境下混凝土断裂理论及测试技术与装备”“脑—机—电融合调控的神经康复机器人关键技术及应用”“紧凑自均压真空灭弧型环保GIS关键技术及应用”“长效、高安全铝空能源装备及瞬态响应关键技术与应用”等8个项目获一等奖,“肿瘤药物递送的多尺度屏障突破机制”“卤化物半导体量子点发光调控与器件物理”“环境流体能量俘获基本理论及强化机理研究”等33个项目获二等奖。此次学校获奖项目种类全面,包含自然科学奖、技术发明奖、科技进步奖三个奖种,涵盖物理学、先进材料、水利交通、电气工程、生物医药、环境科学等多个重要领域;获奖项目团队坚持“四个面向”,在促进制造业转型升级、服务经济社会高质量发展、保障人民生命健康等方面作出了积极贡献。
下一步,郑州大学将继续发挥自身优势,践行高校科技创新使命担当,坚持服务国家和区域经济社会发展战略需求,聚焦关键核心技术突破,加强有组织科研,加强科技创新和人才培养,以更多优秀科研成果赋能“双一流”建设,助力新质生产力发展,为奋力谱写中原大地推进中国式现代化新篇章贡献郑大力量。
据悉,此次河南省科学技术奖励评选出省科学技术合作奖2人,省自然科学奖33项,省技术发明奖9项,省科学技术进步奖265项。






郑州大学48项成果荣获2025年度河南省科学技术奖励